
11月11日,胖东来商贸集团微信公众号发布了招聘信息。胖东来致力于学习、建设和传播科学先进的文化理念和生活理念,理性研究并创造解决社会和个人生活中存在问题的方法,改变传统落后的生活方式,实现科学先进的生活方式,帮助人们和社会走向幸福美好。公司希望将自身打造为集先进文化、体制、国际化技术标准和管理品质于一体的优秀样板在线配资炒股公司,提供和分享给社会。

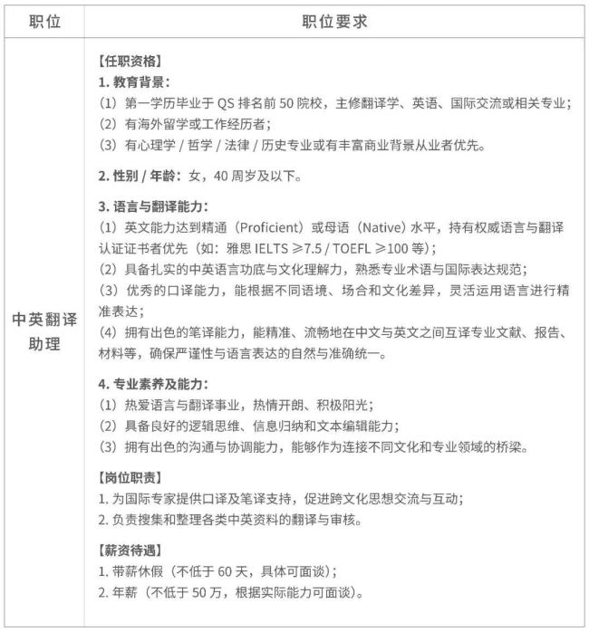
此次招聘职位为中英翻译助理,招聘人数为2名。主要目的是为国际专家做助理翻译,有效促进思想交流与沟通,通过精准翻译学习和分享世界先进文化,促进企业人文发展和提升人们的幸福感。

招聘安排如下:简历投递时间为2025年11月16日10:00至11月18日24:00。应聘者需用中英文双语表述简历,并附上相关文章和翻译能力的材料。确保提供的资料真实、准确、有效。投递成功后,系统会以短信和邮件形式同步邀请应聘者参与文化评估,完成文化评估即视为报名成功。
简历筛选时间为2025年11月19日至11月21日。面试安排在2025年11月22日,具体时间将以短信和邮件形式通知。如有疑问,可拨打咨询电话13937433535或0374-2663376,咨询时间为9:30—12:00、15:00—18:00(周二闭店)。报名阶段收集的简历信息仅用于本次招聘,为保证信息安全在线配资炒股公司,所收到的简历将在招聘结束后3个月内删除。
胜亿配资提示:文章来自网络,不代表本站观点。